星空体育官方网站-蒙哥马利出任国安新帅,柏杨有可能第一个提拔被重用,值得期待 日前,北京国安在主帅蒙哥马利的带领下已经开始首日冬训。国安多名主力国脚则是缺席俱乐部冬训,因为他们跟着国足去了西亚集训。张玉宁、李磊、林良铭、吴少聪、曹永竞、塞尔吉尼奥都去了西... 法甲 2026.01.17 0 72
布朗获FMVP:总决赛两次轰40+6战180分 率广厦夺冠男篮该归化他 北京时间5月20日,广厦在总决赛第六场遭遇北京顽强阻击,布朗上半场就已经高效轰下24分,他下半场依然是给力表现,全场狂轰6记三分41分5篮板9助攻3抢断1盖帽,率领广厦险胜北京... 法甲 2026.01.17 0 60
前江苏外援德文-威廉姆斯转会福建队,媒体确认新动向 9月12日,媒体人@半神半卡特通过社交媒体透露,前江苏男篮外援德文-威廉姆斯已确认新赛季加盟福建队。现年30岁的威廉姆斯身高2米06,主打中锋位置。他曾在2020-21赛季代表... 西甲 2026.01.16 0 71
星空体育app-败仁众相:秃鹤怨德甲无回避,穆勒恨队友没种没脑 体坛周报全媒体记者 霍尔顿 德甲榜首之战,拜仁慕尼黑状若缴械,以如坠五里雾的表现,令“龙哥”哈维·阿隆索操持的勒沃库森取得3比0的主场完胜。此役过后,药厂不败场次扩大至31场... 法甲 2026.01.15 0 65
曾经的德国队希望之星“新房子”,能否找回自我? 体坛周报全媒体记者 秦游夏 门兴中场诺伊豪斯在莱茵德比中最后一刻拦截弗林蓬的射门,被德国媒体认为提前锁定Grätsche des Jahres (年度拦截)。因为新秀罗科·赖... 德甲 2026.01.15 0 62
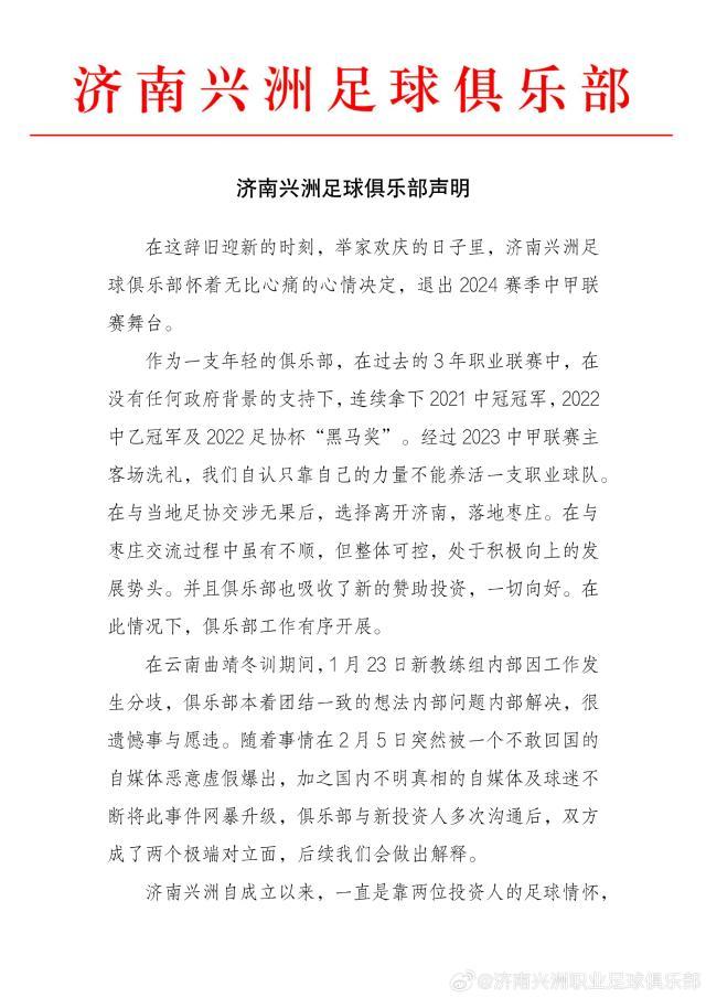
星空体育登录入口-济南兴洲宣布退出中甲联赛 新旧投资方各执一词 体坛周报全媒体原创 今天凌晨,中甲济南兴洲足球俱乐部发布声明,称新教练组内部因工作发生分歧,俱乐部与新投资人多次沟通后,双方成了两个极端对立面,最终宣布推出2024中甲联赛。... 西甲 2026.01.15 0 63
星空体育app-18岁阿根廷小将埃切韦里加盟 曼城继续在河床挖宝 体坛周报全媒体原创 曼城官方宣布,18岁阿根廷小将埃切韦里加盟,双方合同签至2028年。根据曼城的官方公告,埃切韦里不会立即加入阵中,而是将以租借身份继续为河床效力,明年1月... nba 2026.01.15 0 61
星空体育登录入口-哈登首战旧主家门口输球 三分6中0赛后拒绝采访 体坛周报全媒体记者 柴夫 北京时间3月25日,洛杉矶快艇坐阵主场迎战费城76人,这是詹姆斯·哈登去年夏天逼宫离队后首次面对前东家。在这个恩比德继续因伤缺阵的夜晚,“大胡子”却... 意甲 2026.01.15 0 69
星空体育-巴甲金靴奖致敬迪纳米特 固定奖金10万 每球再5千 体坛周报全媒体记者小中报道 3月20日,巴西足协宣布,从2024年起,将设立巴甲最佳射手奖杯。为纪念2023年1月8日去世的巴西队和达伽马前前锋罗伯托·迪纳米特,巴甲最佳射手... 英超 2026.01.15 0 91
三节战罢,青岛63-40领先北控,末节再战 球迷屋08月28日讯,2025-2026赛季CBA常规赛火热进行,青岛客场挑战北控。三节比赛,青岛反客为主,整体表现不错。三节结束,青岛以63-40领先北控23分,末节再战。青... 德甲 2026.01.15 0 63